You can interact with this notebook online: Launch notebook
Gamma-ray energy deposition¶
This notebook provides the initial implementation of Gamma-ray energy deposition into an arbitrary ejecta. It is a WORK IN PROGRESS and should NOT be used for any science work until further notice.
Main loop¶
Generates a simple 1D ejecta and a list of gamma-ray objects.
Runs packets of gamma-rays through the ejecta. Handles interactions by calling the appropriate function.
Adds deposited energy and output energy to 2 different dataframes.
Model setup¶
[4]:
import numpy as np
import matplotlib.pyplot as plt
from tardis.model import SimulationState
from tardis.io.config_reader import Configuration
from tardis.plasma.properties import Density, Abundance, IsotopeAbundance, IsotopeNumberDensity, AtomicData, AtomicMass, IsotopeMass, NumberDensity, SelectedAtoms
from tardis.plasma.base import BasePlasma
from tardis.io.atom_data import AtomData
import astropy.units as u
from tardis.energy_input.gamma_ray_transport import main_gamma_ray_loop
# Adjust model
config = Configuration.from_yaml("../../../../tardis/io/tests/data/tardis_configv1_density_exponential_nebular.yml")
config.model.structure.velocity.start = 1 * u.km / u.s
config.model.structure.density.rho_0 = 5e2 * u.g / (u.cm ** 3)
config.supernova.time_explosion = 2.0 * u.d
config.atom_data = "kurucz_cd23_chianti_H_He_latest.h5"
model = SimulationState.from_config(config)
# Construct plasma
input = [Density, Abundance, IsotopeAbundance, AtomicData, AtomicMass, IsotopeNumberDensity, NumberDensity, SelectedAtoms, IsotopeMass]
plasma = BasePlasma(
plasma_properties=input,
density = model.density,
abundance = model.abundance,
isotope_abundance = model.raw_isotope_abundance,
atomic_data = AtomData.from_hdf(config.atom_data)
)
# Set up packet count
num_packets = 500000
# Lock seed
np.random.seed(1)
Generate plasma¶
[5]:
from tardis.plasma.properties import Density, Abundance, IsotopeAbundance, IsotopeNumberDensity, AtomicData, AtomicMass, IsotopeMass, NumberDensity, SelectedAtoms
from tardis.plasma.base import BasePlasma
from tardis.io.atom_data import AtomData
input = [Density, Abundance, IsotopeAbundance, AtomicData, AtomicMass, IsotopeNumberDensity, NumberDensity, SelectedAtoms, IsotopeMass]
plasma = BasePlasma(
plasma_properties=input,
density = model.density,
abundance = model.abundance,
isotope_abundance = model.raw_isotope_abundance,
atomic_data = AtomData.from_hdf(config.atom_data)
)
[7]:
# Compute energy deposition rate
# ejecta_energy_df is the deposited energy
# ejecta_plot_energy_df is information for plotting
# escape_energy is the escaping energy
# decayed_packet_count is the number of packets created per shell
# energy_plot_positrons is the deposited energy from positrons
# estimated_deposition is the deposited energy from the Kasen (2006) estimator (currently not functional)
(
energy_df,
energy_plot_df,
escape_energy,
decayed_packet_count,
energy_plot_positrons,
estimated_deposition
) = main_gamma_ray_loop(
num_packets,
model,
plasma,
time_steps=50,
time_end=50.0,
path_to_decay_data="~/compiled_ensdf.hdf"
)
ejecta_energy = energy_plot_df["energy_input"]
ejecta_energy_r = energy_plot_df["energy_input_r"]
energy_input_time = energy_plot_df["energy_input_time"]
energy_input_type = energy_plot_df["energy_input_type"]
Total gamma-ray energy
6.389259861704378e+49
Total positron energy
8.454621397870039e+47
Total packets: 500000
Energy per packet 7.975724746893494e+52
Initializing packets
Total positron energy from packets
8.417997803471385e+47
Total CMF energy
3.7264874091697995e+58
Total RF energy
3.7279788130927574e+58
/home/afullard/tardis/tardis/energy_input/gamma_packet_loop.py:129: NumbaPerformanceWarning: np.dot() is faster on contiguous arrays, called on (array(float64, 1d, A), array(float64, 1d, C))
doppler_factor = doppler_factor_3d(
/home/afullard/tardis/tardis/energy_input/gamma_packet_loop.py:197: NumbaPerformanceWarning: np.dot() is faster on contiguous arrays, called on (array(float64, 1d, C), array(float64, 1d, A))
) = distance_trace(
/home/afullard/tardis/tardis/energy_input/gamma_packet_loop.py:245: NumbaPerformanceWarning: np.dot() is faster on contiguous arrays, called on (array(float64, 1d, A), array(float64, 1d, C))
packet, ejecta_energy_gained = process_packet_path(packet)
Entering gamma ray loop for 500000 packets
Escaped packets: 81593
Scattered packets: 23333
Final energy to test for conservation
3.720648730441454e+58
Plotting results¶
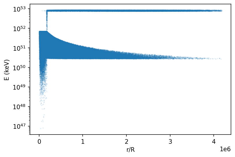
Energy deposited at a given radius
[8]:
fig = plt.figure(dpi=150, facecolor='w')
ax = fig.add_subplot(111)
scatter = ax.scatter(np.array(ejecta_energy_r)/np.max(model.v_outer.value), np.array(ejecta_energy), s=1, alpha=0.1)
ax.set_xlabel("r/R")
ax.set_ylabel("E (keV)")
ax.semilogy();
Interactions binned by radius¶
[9]:
fig = plt.figure(dpi=150, facecolor='w')
ax = fig.add_subplot(111)
ax.hist(np.array(ejecta_energy_r), bins=200)
#ax.set_xlim(0, 1)
ax.set_xlabel("r (cm)")
ax.set_ylabel("Interaction count");
Density Profile¶
[10]:
fig = plt.figure(dpi=150, facecolor='w')
plt.semilogy(model.r_middle/np.max(model.r_outer), model.density)
plt.plot(0,0)
plt.ylabel("Density g cm$^{-3}$")
plt.xlabel("r/R");
Fraction of energy escaping from the ejecta¶
[11]:
np.sum(np.sum(escape_energy) / (np.sum(escape_energy) + np.sum(energy_df)))
[11]:
1.844372140556195e-53
Spectrum of escape energy at the final time step¶
[12]:
from tardis.energy_input.energy_source import read_artis_lines
ni56_lines = read_artis_lines("ni56", "~/Downloads/tardisnuclear/")
co56_lines = read_artis_lines("co56", "~/Downloads/tardisnuclear/")
plt.figure(figsize=(12, 6), dpi=150)
plt.step(escape_energy.index, escape_energy.iloc[:,49], label="$\gamma$-spectrum", where="post")
plt.xlabel("Energy (keV)")
plt.ylabel("keV/keV/s");
plt.loglog()
plt.xlim(100, 4000)
#plt.ylim(0.01, 100)
plt.vlines(ni56_lines.energy*1000, 0.1, 0.2, color="k", label="Ni56")
plt.vlines(co56_lines.energy*1000, 0.1, 0.2, color="r", label="Co56")
plt.legend()
/home/afullard/tardis/tardis/energy_input/energy_source.py:170: ParserWarning: Falling back to the 'python' engine because the 'c' engine does not support regex separators (separators > 1 char and different from '\s+' are interpreted as regex); you can avoid this warning by specifying engine='python'.
return pd.read_csv(
[12]:
<matplotlib.legend.Legend at 0x7eff9e39b8e0>
Energy deposition rate¶
Dataframe index is the radial grid location. Columns are time steps in seconds
[13]:
energy_df
[13]:
| 1.728000e+05 | 1.842903e+05 | 1.965447e+05 | 2.096139e+05 | 2.235522e+05 | 2.384173e+05 | 2.542708e+05 | 2.711786e+05 | 2.892106e+05 | 3.084416e+05 | ... | 2.269320e+06 | 2.420218e+06 | 2.581151e+06 | 2.752784e+06 | 2.935830e+06 | 3.131048e+06 | 3.339247e+06 | 3.561290e+06 | 3.798098e+06 | 4.050652e+06 | |
|---|---|---|---|---|---|---|---|---|---|---|---|---|---|---|---|---|---|---|---|---|---|
| 0 | 1.268952e+54 | 1.434033e+53 | 1.283598e+53 | 1.493515e+53 | 1.665060e+53 | 1.864771e+53 | 1.369552e+53 | 1.291566e+53 | 1.206870e+53 | 1.210695e+53 | ... | 2.413105e+52 | 1.946078e+52 | 1.601020e+52 | 1.681973e+52 | 1.532812e+52 | 1.746724e+52 | 1.142765e+52 | 1.155513e+52 | 1.013063e+52 | 6.851335e+51 |
| 1 | 6.352248e+54 | 6.256791e+53 | 5.862575e+53 | 6.364949e+53 | 7.788701e+53 | 7.056560e+53 | 6.954693e+53 | 7.225777e+53 | 6.150372e+53 | 6.159685e+53 | ... | 1.326250e+53 | 1.128764e+53 | 9.533177e+52 | 9.066819e+52 | 8.349490e+52 | 6.819232e+52 | 7.361927e+52 | 6.937388e+52 | 5.521254e+52 | 4.563154e+52 |
| 2 | 1.256390e+55 | 1.224663e+54 | 1.455274e+54 | 1.393148e+54 | 1.294472e+54 | 1.200354e+54 | 1.191072e+54 | 1.325274e+54 | 1.247067e+54 | 1.228414e+54 | ... | 2.548472e+53 | 2.394402e+53 | 2.271846e+53 | 1.892756e+53 | 1.689675e+53 | 1.628341e+53 | 1.372483e+53 | 1.343997e+53 | 1.264984e+53 | 1.023617e+53 |
| 3 | 1.720830e+55 | 1.969217e+54 | 1.770751e+54 | 1.902969e+54 | 1.772499e+54 | 1.860536e+54 | 1.849413e+54 | 1.688380e+54 | 1.837876e+54 | 1.673101e+54 | ... | 3.721530e+53 | 3.252044e+53 | 2.997976e+53 | 2.889827e+53 | 2.407073e+53 | 2.254808e+53 | 2.174352e+53 | 1.838789e+53 | 1.819876e+53 | 1.590544e+53 |
| 4 | 2.061597e+55 | 2.118889e+54 | 2.361284e+54 | 2.224901e+54 | 1.929322e+54 | 2.138034e+54 | 2.121064e+54 | 1.924094e+54 | 1.987540e+54 | 1.973124e+54 | ... | 4.067807e+53 | 3.866050e+53 | 3.417029e+53 | 3.527510e+53 | 2.975597e+53 | 2.717593e+53 | 2.501916e+53 | 2.181535e+53 | 1.990705e+53 | 1.963625e+53 |
| 5 | 2.183037e+55 | 2.313466e+54 | 2.486110e+54 | 2.332249e+54 | 2.466149e+54 | 2.202191e+54 | 2.202279e+54 | 2.211636e+54 | 2.227595e+54 | 2.093595e+54 | ... | 4.533677e+53 | 4.126323e+53 | 3.522390e+53 | 3.371528e+53 | 3.012767e+53 | 2.863011e+53 | 2.678039e+53 | 2.315553e+53 | 1.989705e+53 | 1.950900e+53 |
| 6 | 2.314019e+55 | 2.541623e+54 | 2.458594e+54 | 2.224427e+54 | 2.101068e+54 | 2.393609e+54 | 2.401742e+54 | 2.069722e+54 | 2.161520e+54 | 2.233445e+54 | ... | 4.401336e+53 | 3.829897e+53 | 3.344355e+53 | 3.361478e+53 | 2.807300e+53 | 2.594261e+53 | 2.613329e+53 | 2.173414e+53 | 2.075456e+53 | 1.861470e+53 |
| 7 | 2.111323e+55 | 2.151525e+54 | 2.260010e+54 | 2.081330e+54 | 2.245851e+54 | 2.237418e+54 | 2.117185e+54 | 2.193539e+54 | 2.033406e+54 | 1.965041e+54 | ... | 4.041338e+53 | 3.574777e+53 | 3.243658e+53 | 2.860518e+53 | 2.836507e+53 | 2.387642e+53 | 2.345213e+53 | 2.193704e+53 | 1.705966e+53 | 1.731529e+53 |
| 8 | 1.922621e+55 | 2.195889e+54 | 1.937526e+54 | 1.994053e+54 | 2.080152e+54 | 2.091939e+54 | 2.013608e+54 | 1.954220e+54 | 1.887144e+54 | 1.888389e+54 | ... | 3.376278e+53 | 3.379366e+53 | 2.893652e+53 | 2.460482e+53 | 2.349191e+53 | 2.123134e+53 | 1.840041e+53 | 1.691727e+53 | 1.431448e+53 | 1.261554e+53 |
| 9 | 1.725510e+55 | 1.852217e+54 | 1.755411e+54 | 2.035626e+54 | 1.885113e+54 | 1.804745e+54 | 1.800571e+54 | 1.683805e+54 | 1.719869e+54 | 1.687133e+54 | ... | 2.819492e+53 | 2.637785e+53 | 2.536277e+53 | 2.043085e+53 | 1.644105e+53 | 1.596846e+53 | 1.468581e+53 | 1.328962e+53 | 1.123189e+53 | 9.315640e+52 |
| 10 | 1.478802e+55 | 1.811474e+54 | 1.466713e+54 | 1.580566e+54 | 1.612419e+54 | 1.622183e+54 | 1.479221e+54 | 1.564288e+54 | 1.383014e+54 | 1.467392e+54 | ... | 2.130141e+53 | 2.118125e+53 | 1.711647e+53 | 1.648757e+53 | 1.546999e+53 | 1.292042e+53 | 1.012572e+53 | 1.090591e+53 | 8.554179e+52 | 7.878659e+52 |
| 11 | 1.308745e+55 | 1.460406e+54 | 1.447386e+54 | 1.346796e+54 | 1.402081e+54 | 1.420153e+54 | 1.299567e+54 | 1.205790e+54 | 1.428299e+54 | 1.339745e+54 | ... | 1.757030e+53 | 1.548390e+53 | 1.376493e+53 | 1.125006e+53 | 1.040292e+53 | 9.341924e+52 | 8.638519e+52 | 7.397325e+52 | 6.592805e+52 | 5.976537e+52 |
| 12 | 1.123812e+55 | 1.225134e+54 | 1.087325e+54 | 1.129301e+54 | 1.278660e+54 | 1.068451e+54 | 1.077110e+54 | 1.102109e+54 | 1.066945e+54 | 1.003824e+54 | ... | 1.138373e+53 | 9.911889e+52 | 8.863272e+52 | 9.083607e+52 | 7.878527e+52 | 6.366229e+52 | 6.144144e+52 | 4.775543e+52 | 4.849689e+52 | 4.762654e+52 |
| 13 | 9.236778e+54 | 1.055157e+54 | 9.396187e+53 | 8.982871e+53 | 1.015297e+54 | 8.711438e+53 | 9.211775e+53 | 8.318177e+53 | 8.380983e+53 | 8.134140e+53 | ... | 9.137514e+52 | 8.480772e+52 | 7.327633e+52 | 5.763397e+52 | 5.614848e+52 | 4.220384e+52 | 4.918503e+52 | 3.944850e+52 | 3.457032e+52 | 2.885190e+52 |
| 14 | 7.707517e+54 | 8.334156e+53 | 9.577188e+53 | 7.962057e+53 | 6.930276e+53 | 8.204323e+53 | 7.828914e+53 | 7.164728e+53 | 6.386090e+53 | 6.956695e+53 | ... | 5.413666e+52 | 4.705275e+52 | 4.130852e+52 | 3.872048e+52 | 4.527747e+52 | 3.207596e+52 | 2.490193e+52 | 2.495629e+52 | 2.457263e+52 | 1.981165e+52 |
| 15 | 6.191768e+54 | 5.473081e+53 | 6.655216e+53 | 6.239894e+53 | 6.975514e+53 | 6.084465e+53 | 7.786685e+53 | 5.483303e+53 | 5.721475e+53 | 5.412126e+53 | ... | 3.969469e+52 | 4.340826e+52 | 3.682750e+52 | 3.111694e+52 | 2.165591e+52 | 2.104476e+52 | 2.120679e+52 | 2.012698e+52 | 1.412540e+52 | 1.609626e+52 |
| 16 | 4.915662e+54 | 4.883089e+53 | 5.309932e+53 | 5.435722e+53 | 5.847968e+53 | 5.329650e+53 | 4.808035e+53 | 3.888501e+53 | 5.008029e+53 | 4.654530e+53 | ... | 2.642693e+52 | 2.896227e+52 | 2.212667e+52 | 2.213041e+52 | 1.790653e+52 | 1.690462e+52 | 1.916662e+52 | 1.402938e+52 | 8.857395e+51 | 1.167084e+52 |
| 17 | 4.147753e+54 | 4.613959e+53 | 3.960488e+53 | 4.516572e+53 | 4.716706e+53 | 4.121339e+53 | 4.278267e+53 | 4.491534e+53 | 2.649101e+53 | 3.225867e+53 | ... | 2.639209e+52 | 1.600225e+52 | 1.834074e+52 | 1.458769e+52 | 1.407996e+52 | 1.274043e+52 | 9.493741e+51 | 8.616331e+51 | 8.732235e+51 | 8.816470e+51 |
| 18 | 3.245799e+54 | 3.905090e+53 | 3.410483e+53 | 3.592481e+53 | 2.625412e+53 | 3.660111e+53 | 3.573277e+53 | 4.006494e+53 | 2.275214e+53 | 2.788264e+53 | ... | 1.712318e+52 | 7.255677e+51 | 1.114020e+52 | 1.186242e+52 | 1.025083e+52 | 9.771694e+51 | 6.949339e+51 | 7.629940e+51 | 6.335910e+51 | 4.726639e+51 |
| 19 | 2.490859e+54 | 3.183146e+53 | 1.705482e+53 | 2.854045e+53 | 2.615611e+53 | 2.653951e+53 | 2.443372e+53 | 2.982978e+53 | 2.598039e+53 | 2.129802e+53 | ... | 9.081512e+51 | 5.451095e+51 | 9.925498e+51 | 8.614093e+51 | 9.119476e+51 | 5.419938e+51 | 4.528037e+51 | 3.783831e+51 | 4.377392e+51 | 3.675127e+51 |
20 rows × 50 columns
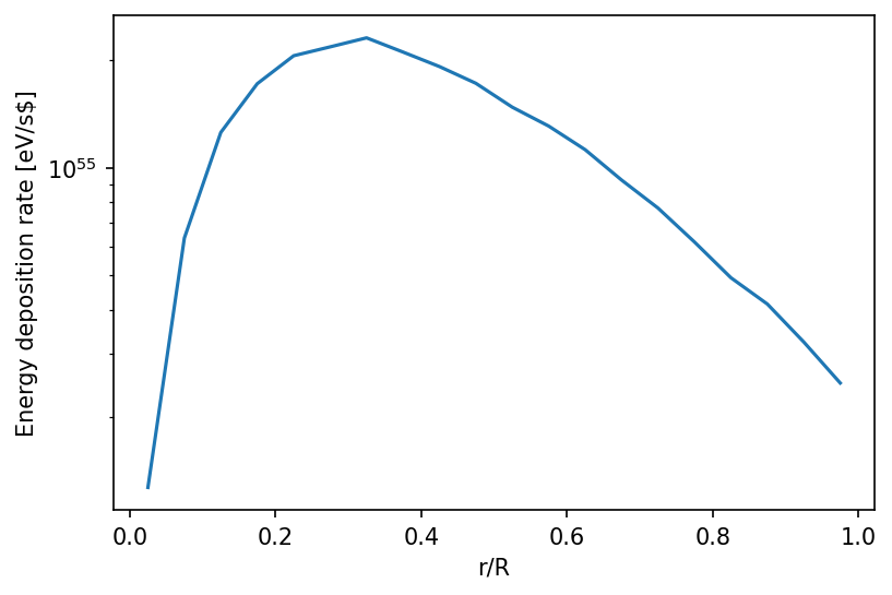
Energy deposition rate versus radius at time_explosion¶
[14]:
fig = plt.figure(dpi=150, facecolor='w')
plt.semilogy(model.v_middle/np.max(model.v_outer), energy_df.iloc[:, 0])
plt.xlabel("r/R")
plt.ylabel("Energy deposition rate [eV/s$]");
Energy Deposition rate versus time compared to the analytic estimate¶
[15]:
energy = energy_df.T.sum(axis=1) * u.eV.to('erg')
def analytic_estimate(t):
return 0.6 * (0.97 * (1 - np.exp(-(40 / t)**2)) + 0.03) * (6.45 * np.exp(-t/8.8) + 1.45 * np.exp(-t/111.3)) * 1e43
t_tardis = energy.index * u.s.to('d')
plt.figure(dpi=150)
plt.plot(t_tardis, energy / analytic_estimate(t_tardis), "-")
plt.xlabel("t_exp (d)")
plt.ylabel("Energy deposition / analytic")
plt.legend()
plt.xlim(0, 50)
plt.ylim(0.7, 1.1)
No artists with labels found to put in legend. Note that artists whose label start with an underscore are ignored when legend() is called with no argument.
[15]:
(0.7, 1.1)
[ ]: